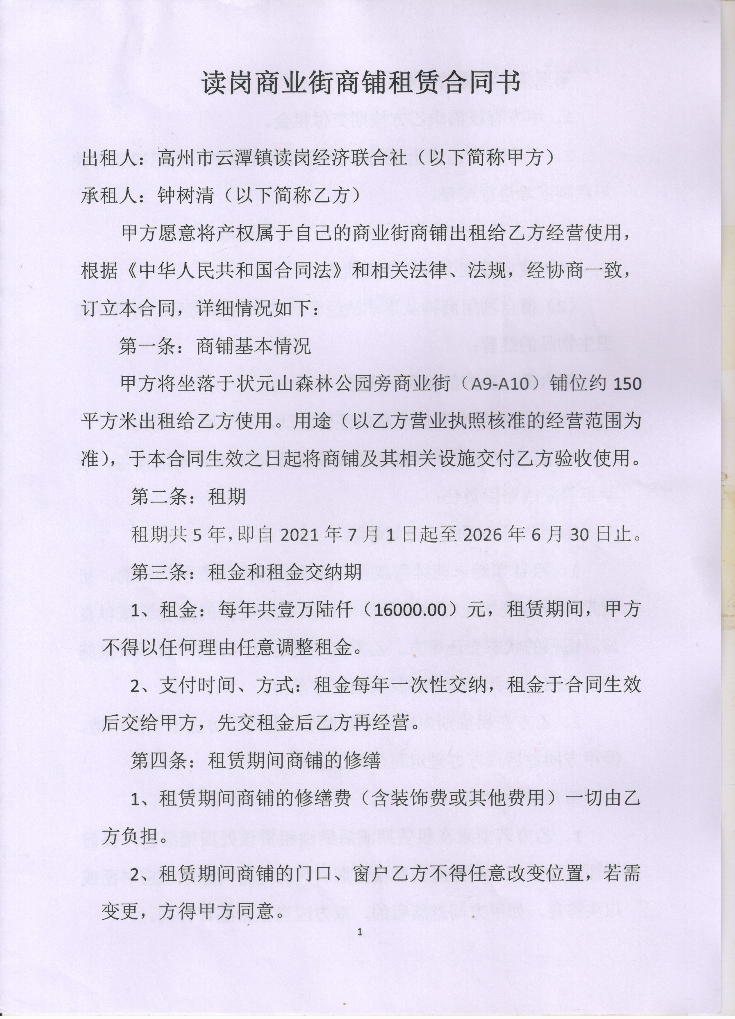
云潭镇-读岗村委会

农村集体“三资”以及重大事项决策数字监管平台

资产 类型
物业资产
资产 名称
读岗商业街商铺A9-A10
地理位置
云潭镇-读岗-读岗经联社
资产 面积
150平方米
预览图
资产 描述
读岗商业街商铺租赁合同书 出...
当前租赁人
钟树清
年租金
16000.00元
总租金
80000.00元
租赁时间
2021-07-01--- 2026-06-30
合同附件图片
会议纪要照片
暂未上传会议纪要附件图片
公示信息照片
暂未上传公示信息照片
现场视频
暂无视频
处置时间
2021-07-01
租赁历史
租赁人
租赁周期
租金
视频
钟树清
2021-07-01至2026-06-30
16000.00元
暂无视频
评论列表
添加评论
昵称
评论内容

云潭镇-读岗村委会农村集体“三资”以及重大事项决策数字监管平台
主办:中共高州市纪律检查委员会和高州市云潭镇农业农村办公室
ICP备案号:粤ICP备19018613号   
本平台由佛山市锐壹科技有限公司提供技术服务支持以及运营支持
Copyright © 2026 佛山市锐壹科技有限公司. All rights reserved.