石鼓镇-黄坡村委会

农村集体“三资”以及重大事项决策数字监管平台

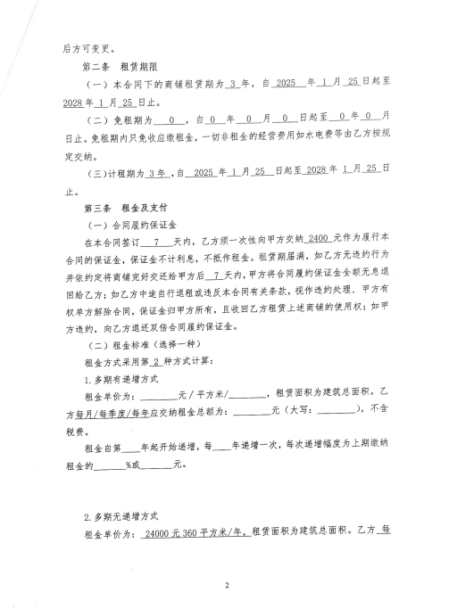
资产 类型
物业资产
资产 名称
黄坡经济联合社商铺
地理位置
石鼓镇-黄坡-黄坡经联社
资产 面积
360平方米
预览图
资产 描述
黄坡村委会西面商铺
当前租赁人
陈燕华
年租金
24000.00元
总租金
72000.00元
租赁时间
2025-01-25--- 2028-01-24
合同附件图片
会议纪要照片
暂未上传会议纪要附件图片
公示信息照片
暂未上传公示信息照片
现场视频
暂无视频
处置时间
2025-01-23
租赁历史
租赁人
租赁周期
租金
视频
陈燕华
2025-01-25至2028-01-24
24000.00元
暂无视频
评论列表
添加评论
昵称
评论内容

石鼓镇-黄坡村委会农村集体“三资”以及重大事项决策数字监管平台
主办:中共高州市纪律检查委员会和高州市石鼓镇农业农村办公室
ICP备案号:粤ICP备19018613号   
本平台由佛山市锐壹科技有限公司提供技术服务支持以及运营支持
Copyright © 2026 佛山市锐壹科技有限公司. All rights reserved.