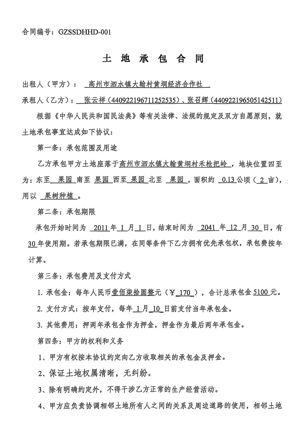
泗水镇-大翰村委会

农村集体“三资”以及重大事项决策数字监管平台

资产 类型
园地
资产 名称
禾枪把岭
地理位置
泗水镇-大翰-黄垌经济社
资产 面积
2亩
预览图
资产 描述
当前租赁人
张云祥、张召辉
年租金
170.00元
总租金
5100.00元
租赁时间
2011-01-01--- 2041-12-31
合同附件图片
会议纪要照片
暂未上传会议纪要附件图片
公示信息照片
暂未上传公示信息照片
现场视频
暂无视频
处置时间
2011-01-01
租赁历史
租赁人
租赁周期
租金
视频
张云祥、张召辉
2011-01-01至2041-12-31
170.00元
暂无视频
评论列表
添加评论
昵称
评论内容

泗水镇-大翰村委会农村集体“三资”以及重大事项决策数字监管平台
主办:中共高州市纪律检查委员会和高州市泗水镇农业农村办公室
ICP备案号:粤ICP备19018613号   
本平台由佛山市锐壹科技有限公司提供技术服务支持以及运营支持
Copyright © 2026 佛山市锐壹科技有限公司. All rights reserved.