南塘镇-蓝田村委会

农村集体“三资”以及重大事项决策数字监管平台

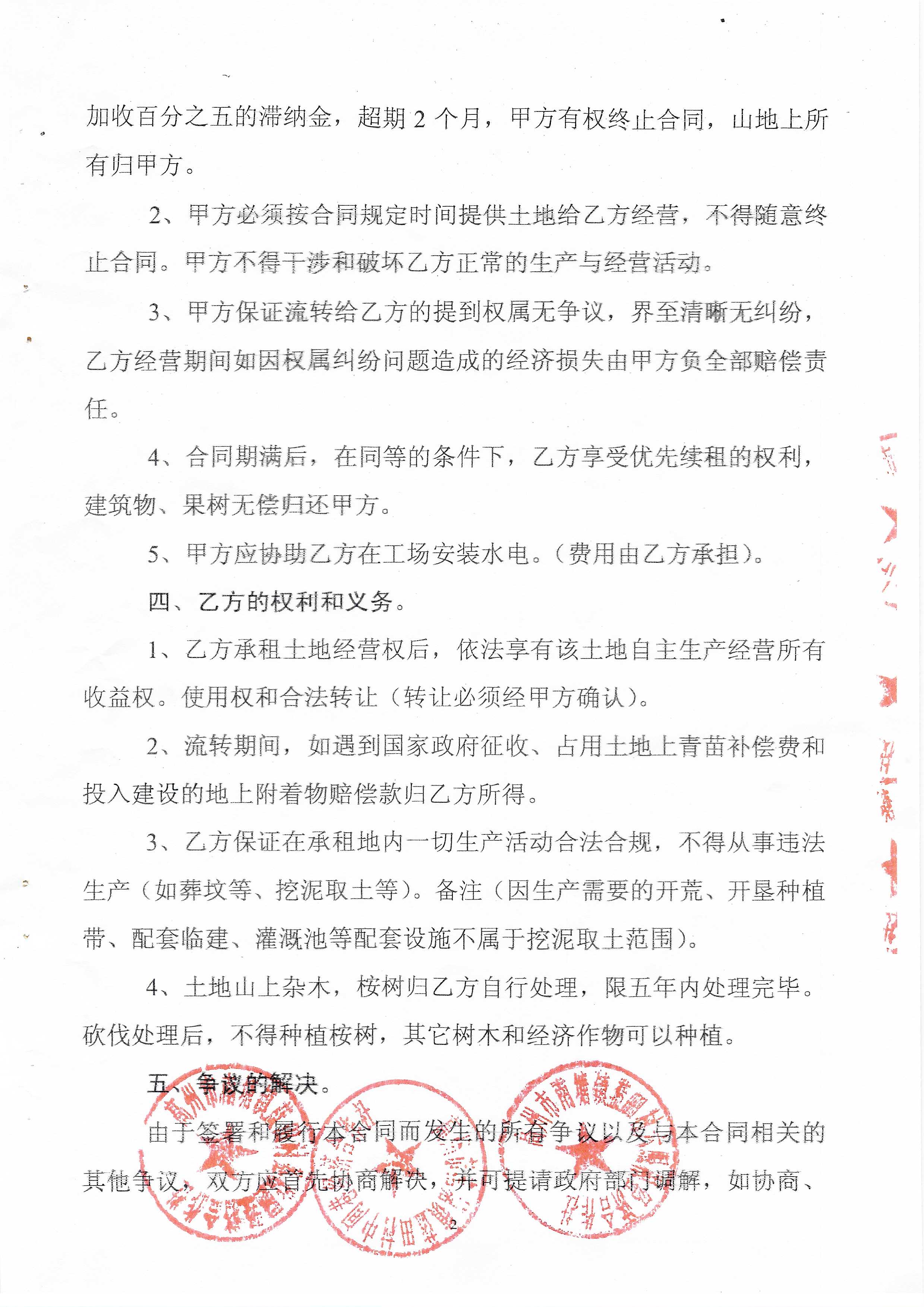
资产 类型
林地
资产 名称
一条岭、姑仆岭、神子岭
地理位置
南塘镇-蓝田-六眼根经济社
资产 面积
107亩
预览图
资产 描述
当前租赁人
苏锡玉
年租金
14445.00元
总租金
418905.00元
租赁时间
2025-12-01--- 2054-11-30
合同附件图片
会议纪要照片
暂未上传会议纪要附件图片
公示信息照片
暂未上传公示信息照片
现场视频
暂无视频
处置时间
2025-07-20
租赁历史
租赁人
租赁周期
租金
视频
苏锡玉
2025-12-01至2054-11-30
14445.00元
暂无视频
评论列表
添加评论
昵称
评论内容

南塘镇-蓝田村委会农村集体“三资”以及重大事项决策数字监管平台
主办:中共高州市纪律检查委员会和高州市南塘镇农业农村办公室
ICP备案号:粤ICP备19018613号   
本平台由佛山市锐壹科技有限公司提供技术服务支持以及运营支持
Copyright © 2026 佛山市锐壹科技有限公司. All rights reserved.